-
淘宝网保证金类目阶梯档位额度标准
小编说:很多人问淘宝开店要交多少保证金,今天店托易小编整理非常全面的保证金额度标准!具体可查看以下表格: 一级类目名称 近30天成交 (元) 保证金额度 (元) 女装/女士精品 N<100,000 1,000 100,000≤N≤500,000 5,000 N>500,000 10,000 男装 N<100,000 1,000 100,000≤N≤500,000 5,…- 0
- 0
- 260
-
商家成长层级的新商家流量加速包如何领取?
小编说:很多人都不知道商家成长层级的新商家流量加速包如何领取,今天店托易小编特意把相关流程总结给大家,以下就是全文。 一、产品介绍 为了更好的扶持淘宝中小商家,平台推出新商专属“免费流量加速包”,对于2023年4月1日后新开店的商家,可以通过完成不同门槛成交任务,最多解锁三个流量加速包,提升商品流量曝光,帮助商家解决开店冷启阶段没有流量的困扰,助力新商经营增长。(符合条件商家,可前往淘宝商家成长中…- 0
- 0
- 31
-
25年店铺框架升级说明,早升级早拿50%流量红利!
店托易小编说:店铺框架大升级!底Bar逛店路线一键直达,行业专属TAB+会员/客服精准位,流量转化双飙升! 升级背景与目标 为何简化? 提升用户体验:简化店铺框架,让用户浏览更清晰,找内容更方便; 响应商家需求:分行业提供专属的运营空间,帮助商家精准营销与用户运营; 您将获得什么? 更智能的框架排序与内容组织,满足用户逛店需求降低决策成本; 更开放的行业化运营阵地,提升用户店内点击与转化; 升级时…- 0
- 0
- 21
-
天猫618淘宝内测新版体验分体系
体验分成淘内“硬通货”,直接影响搜索排序 “商家最近一定要注意,(淘宝)商品体验分将会直接跟你的搜索推荐流量挂钩!” 据悉,淘宝正全面推行新评分体系——“店铺体验分”、“商品体验指数”,以此替代此前的DSR(即淘宝此前的卖家服务评价体系)。不仅如此,淘宝还在内测将体验分全面应用在手淘搜索、首页猜你喜欢、阿里妈妈相关广告投放、活动报名等店铺经营场景。 为帮助商家提升店铺体验分,淘宝官方学习中心已推出…- 0
- 0
- 147
-
淘宝“缺货”平台主动赔付通知,24小时到账,申诉别超72小时!
店托易小编说:延迟发货72小时未揽收,平台直接赔!千牛消息速查,申诉别超72小时。 商家存在延迟发货后未继续履行发货义务行为,严重影响消费者体验并带来较多的买家求助/投诉/退款和舆情等问题,为提升消费者的购物体验,淘宝平台将针对延迟发货后72小时仍未发货揽收场景做重点治理,对实际存在违约行为平台将以红包形式直接赔付消费者;赔付信息将通过【千牛工作台-消息-店铺-资金管理】通知。 温馨提示: ①若商…- 0
- 0
- 171
-
店铺打烊如何设置?15秒一键锁单,躺平不扣权重!
店托易小编说:不想被延迟发货罚到哭?15秒打开“店铺打烊”新模式——系统自动屏蔽搜索、停接新单,老订单照发不误,15 天超长假期合法躺平,回来一键复工权重不掉!现在去【卖家工作台-店铺信息-营业时间】就能设,错过只能明年见! 目前淘宝店铺打烊功能已经优化,主要有以下3点变化,总结如下: 1、新增平台主动打烊功能,条件:当卖家连续30天未登录商家后台且连续30天无交易成功订单; 2、打烊后,店铺内商…- 0
- 0
- 273
-
关于新增微信支付能力并修改《淘宝网卖家服务协议》等的公告
辉哥说:淘宝终于要对接微信支付了,这可以说是淘宝的妥协,也可以说是时代风云的变换。 关于新增微信支付能力并修改《淘宝网卖家服务协议》等的公告 亲爱的淘宝网卖家: 为提升消费者的购物体验,淘宝网计划接入微信支付服务能力,并将于本公告公示七天后逐步向所有淘宝网卖家开放。 基于上述服务的增加,淘宝网进一步调整《淘宝网卖家服务协议》及相关协议/规则,重点调整内容简述如下: 1. 增加相关机构服务协议:包括…- 0
- 0
- 161
-
商家成长层级在哪里查看?
小编说:很多人都不知道商家成长层级在哪里查看,今天店托易小编特意把相关操作说明总结给大家,以下就是全文。 可通过以下路径查看自己的成长层级及每个层级对应的目标: 1、可以在千牛工作台-店招模块 ,查看店铺成长等级,点击可前往成长层级详情页查看更多数据、成长任务和成长权益。 2、千牛工作台-店铺-层级与权益 3、手机千牛端,左上角点击进入侧边栏,点击店铺等级进入 4、生意参谋PC端 生意参谋首页右上…- 0
- 0
- 96
-
淘宝无货源商家合规经营指南发布
无货源商家合规经营指南发布 为维护平台经营秩序,保障消费者体验,淘天集团发布《无货源商家合规经营指南》。平台支持无货源商家选择【千牛-1688工厂货源】或【1688一件代发】两种货源渠道,开通菜鸟电子面单发货。但同时应注意:1.禁止商家大量铺货 ;2.禁止商家在货源价格基础上大幅加价 ;3.商家需保障消费者的货品品质、物流服务、售后体验 全站推广带动数万测试商家首日7倍增长 今年全新上线的阿里妈妈…- 0
- 0
- 255
-
关于变更《淘宝网“今日发”、“24小时发”服务规范》的公示通知
辉哥说:设置了24小时发货的中小商家,一句话就是自讨苦吃,就算你24小时内发货了,也未尝能让淘宝给你流量和订单,在马云时代,什么时候发货是商家说了算,不是你淘宝说了算,是否有点强买强卖的感觉,总之,辉哥告诉淘宝管理层:不要重走拼多多老路,让商家无路可走,最终让淘宝无路可走,后人哀之而不鉴之。 2024-07-23 16:00 亲爱的淘宝网卖家们: 为了提升消费者购物环节体验一致性,淘宝网将卖家…- 0
- 1
- 515
-
淘宝购物,当日达次日达靠谱吗?没按时到咋整?
在淘宝购物时,大家肯定都有过这样的经历:满心欢喜地下单了心仪的商品,恨不得它能马上飞到自己手中。这时候,淘宝的当日达和次日达服务就像是 “救星” 一般,给我们带来了快速收货的希望。那么,淘宝到底有没有当日达和次日达服务呢?要是没按时送到,我们又该怎么办?今天就来给大家详细讲讲。 淘宝有当日达和次日达服务吗? 答案是肯定的!淘宝为了满足大家对快速收货的需求,推出了当日达和次日达服务,不过这项服务并非…- 0
- 0
- 712
-
【逛逛】买家秀如何设置加精?
操作步骤: 第一步:进入买家秀应用菜单 第二步:您可以查看全部买家秀,或根据商品筛选买家秀,点击【加精】,完成操作 温馨提示: 1.买家秀加精后t+1生效,即今天操作加精,明天生效; 2.买家秀追评暂不支持加精; 3.目前买家秀不支持自主设置封面; 4.单个商品精选买家秀超过4条才会在商品页面展示买家秀栏目;- 0
- 0
- 279
-
申请图片认证,图片有什么要求?原图+花絮+无编辑,一次过审!
店托易小编说:申请图片认证,图片有什么要求?实拍首发、无编辑、清晰≥700px,一次传对! 您可以登录原创保护,图片认证-图片管理,进入后,选择文件夹,进行上传操作认证。 图片基本要求 【原创首发要求】 1.申请图片由您实拍原创,您已保留原图、花絮图/套图、模特合同等原创凭证,必要时可以提供。不允许使用非原创的图片申请认证。一经发现,停止服务; 2.在申请认证之前,不要将图片以任何形式公布,包括且…- 0
- 0
- 108
-
淘宝企业店【实人认证】如何操作?
小编说:很多人都不熟悉淘宝企业店实名认证如的操作流程,今天店托易小编特意把相关操作流程总结给大家,以下就是全文 目前淘宝开店流程中商家都需要完成实人认证,您可以按照以下步骤进行操作: 步骤1:在实人扫脸环节, 使用手淘(需登陆开店账号)扫码认证 操作实人认证; 步骤2:以手淘为例,请您提交真实有效的证件原件,按照页面提示依次完成确认证件-人脸验证-验证手机-填写地址等操作。 注意: ①企业店铺支…- 0
- 0
- 218
-
营商保 – 恶意行为投诉中的账号限制功能是什么?一文读懂,快速锁定异常买家!
店托易小编说:恶意买家下单闹心?淘宝/天猫商家用好“账号限制”功能,15/180天一键屏蔽下单! 营商保-恶意行为投诉时,部分投诉场景支持商家主动勾选是否限制买家账号在本店铺下单选项: 淘宝商家 可在发起投诉时勾选“限制买家账号 15天内在本店铺下单”选项 天猫商家 可在发起投诉时勾选“限制买家账号180天内在本店铺下单”选项 投诉成立后,可限制该买家账号15天/180天内无法在店铺内下单购买。 …- 0
- 0
- 62
-
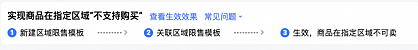
淘宝如何设置区域限售?禁止某些地区用户购买下单
辉哥说:淘宝区域限售的这个功能非常值得点赞,买卖双方都是公平的主体,卖家有权选择不卖商品给某些地区的买家,比如喜欢仅退款的地区可以直接禁售而不用更改快递模版,而且可以细分到某个镇某个街道,这个功能比禁止单个淘宝账号下单要方便很多,不过可能出现某个街道的买家误伤的情况,大家看情况设置吧。 【适用场景】适用于极端天气、政策管控等原因,造成某些地区快递不可达,或者偏远地区等某些地区不可售卖,商家可以设置…- 0
- 0
- 5.1k
-
淘宝优惠券叠加规则是什么?看这篇文章就够了
辉哥说:设置优惠券并不是越多越好,要学会计算最终优惠价格就要指导优惠券的叠加规则,但宗旨还是要明白设置优惠券的目的是什么? 一、优惠券与其他优惠之间叠加规则: 优惠券(包含店铺优惠券、商品优惠券、有价优惠券、裂变券,阿里妈妈券等)属于店铺级优惠。 跨店级:可以与跨店级优惠(跨店满减、品类券、消费券)叠加 店铺级: 1、可以与店铺宝、赠品叠加 2、不可以与店铺级优惠券(店铺优惠券、商品优惠券、有价店…- 0
- 0
- 177
-
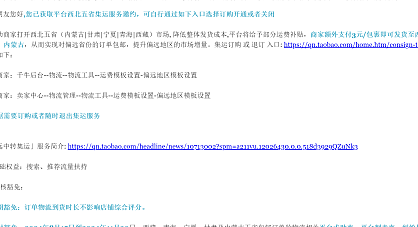
淘宝西北五省集运服务,1-3元发货至偏远五省
辉哥说:淘宝现在是越来越拼多多化了,又搞偏远地区集运,要我说,集运服务对在途仅退款的订单非常不友好,二段物流拦截失败率100%,所以大家看着办吧。还有一个要提醒的是,目前新疆不包括在内。 商家朋友您好,您已获取平台西北五省集运服务邀约,可自行通过如下入口选择订购开通或者关闭 为帮助商家打开西北五省(内蒙古|甘肃|宁夏|青海|西藏)市场, 降低整体发货成本,平台将给予部分运费补贴,商家额外支付3元/…- 0
- 0
- 814
-
淘宝被降权的宝贝什么时候会结束降权?
虚假交易降权单次单商品的降权周期为30天,但如果多次发生的,降权时间会滚动计算。 如,你店铺中的一款商品在1月1日、1月11日分别被发现有虚假交易行为,则降权时间为40天。因为,1月1日开始降权30天,11日开始还是要降权30天所以商品总降权时间是从1月1日开始到至2月9日结束,总计40天。 如你收到淘宝网虚假交易违规提醒,建议您先确认店铺近期是否存在【通过不正当的方式提高销量和信用的行为】 1、…- 0
- 0
- 109
-
天猫店铺转淘宝企业店铺常见问题汇总,2024年最新版
辉哥说:很多天猫店主其实是不适合做天猫的,各种原因辉哥这里不方便明说,那么可不可以把天猫店降级为普通企业店呢,答案是肯定的,降级后就变为淘宝C店,大家可以按照自身条件和需求看情况是否降级。另外,目前为止,淘宝C店还不能直接升级为天猫店,辉哥以为这也是淘宝落后的一大原因,其他平台都已经实现旗舰店和普通企业店互通(自由升降级)。 天猫店铺转淘宝企业店铺FAQ 1、天猫商家在什么情况下可以申请转淘宝企业…- 0
- 0
- 1k
-
淘宝网卖家基础软件服务费规则,2024年9月1日起
淘宝网卖家基础软件服务费规则 一、淘宝网卖家基础软件服务费 淘宝向卖家提供平台交易相关卖家基础软件服务,自2024年9月1日起将向卖家收取平台交易相关卖家基础软件服务费(以下亦称“卖家基础软件服务费”或简称“基础软件服务费”)。 二、收费规则 1. 收费标准:对交易状态为“交易成功”(即买家完成确认收货)的订单,淘宝按“成交额 x 0.6%”收取基础软件服务费。“成交额”是指“确认收货时交易订单的…- 0
- 0
- 11.4k
幸运之星正在降临...
点击领取今天的签到奖励!
恭喜!您今天获得了{{mission.data.mission.credit}}积分
我的优惠劵
-
¥优惠劵使用时效:无法使用使用时效:
之前
使用时效:永久有效优惠劵ID:×
没有优惠劵可用!

























